¿Quiénes somos?
 
                
           ¿Quiénes Somos?
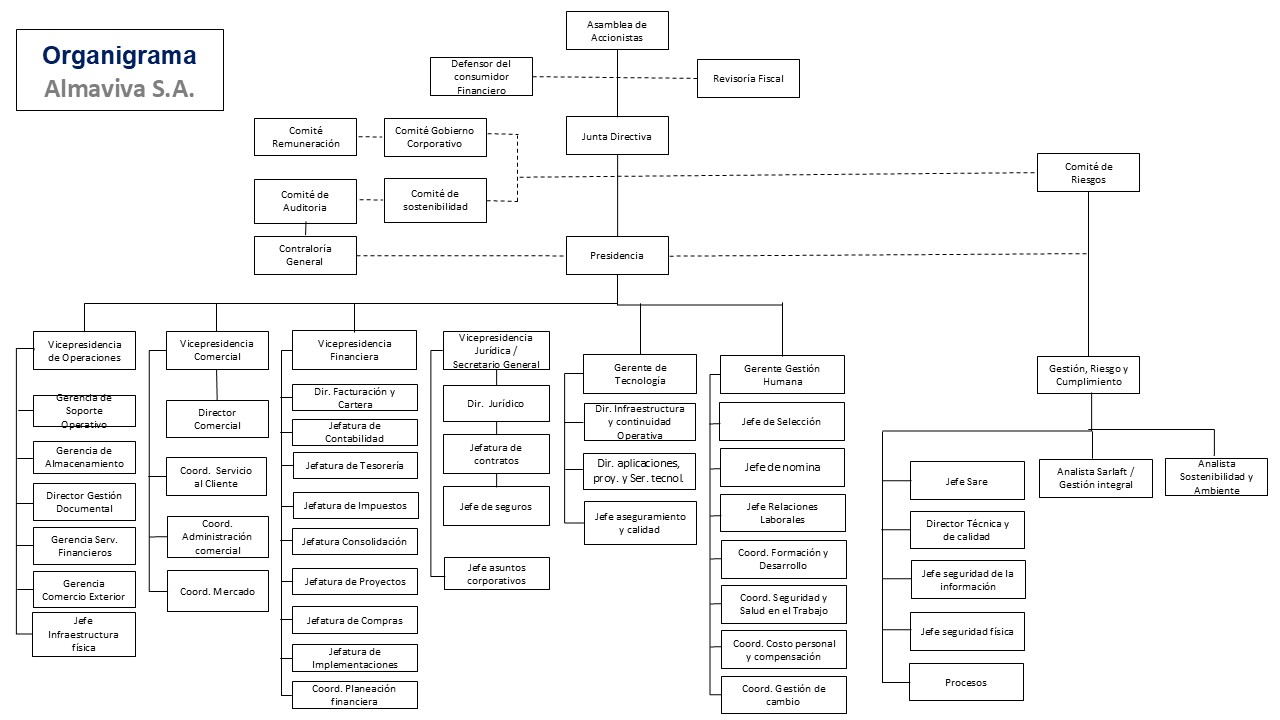
Somos Almaviva S.A., integrador logístico con más de 85 años de experiencia como operador logistico, con un completo portafolio de servicios y una infraestructura logística que nos permiten brindarle soluciones adaptables a sus necesidades. Contamos con una cobertura en 26 ciudades del país, cubriendo puertos marítimos, ciudades fronterizas y los principales centros industriales y comerciales del país. Tenemos a su disposición 33 Centros de Distribución, 8 oficinas con operación de Agenciamiento Aduanero, 2 zonas francas y 14 depósitos habilitados de aduana. Igualmente al ser una filial del Banco de Bogotá, conglomerado líder en el sector financiero colombiano, le garantiza respaldo y a la vez, un excelente complemento al portafolio de servicios.
 
 
 
MISIÓN
Apoyamos el crecimiento sostenible del país mediante el desarrollo de soluciones logísticas integrales, seguras, confiables e innovadoras, amparadas en nuestra cobertura, conocimiento y experiencia que permiten a nuestros clientes desarrollar efectivamente las estrategias de producción y/o comercialización de sus productos.
VISIÓN
En el año 2029 seremos considerados como un integrador logístico líder en el país, caracterizado por su nivel de servicio, calidad, rentabilidad y apoyo a la competitividad de nuestros clientes, proveedores, empleados, accionistas y sociedad en general.
PROPÓSITO
Impulsamos un futuro sostenible para el país y sus comunidades, transformando las estrategias logísticas en éxitos tangibles.
PRINCIPIOS
- DISCIPLINA: Cumplimos con nuestras responsabilidades de forma efectiva, cuidando los recursos de la organización y respetando el gobierno corporativo, las políticas y procesos.
- INTEGRIDAD: Exigimos y promovemos comportamientos éticos y transparentes en todas las acciones de la empresa, enfatizando la honestidad y transparencia en cada una de las actuaciones de nuestros colaboradores y aliados.
- EMPODERAMIENTO: Respaldamos a los miembros del equipo para que con base en la confianza y la colaboración actúen de manera proactiva, responsable y ágil, desarrollando su potencial para la mejora de su desempeño individual y los resultados de la compañía.
- SOSTENIBILIDAD: Realizamos nuestras labores para contribuir al desarrollo económico y social del país, aplicando practicas amigables con el medio ambiente y la comunidad.
VALORES CORPORATIVOS
- COMPROMISO CON EL CLIENTE: Consideramos a los clientes como el centro de nuestras decisiones, comprendiendo y anticipando sus necesidades, para ofrecerles valor en cada una las operaciones realizadas.
- RESPETO: Fomentamos un ambiente de trabajo inclusivo y armónico para nuestros empleados y aliados, entendiendo la diversidad y procurando el respecto y el buen trato, la no discriminación, la atención y el reconocimiento.
- RESILIENCIA: Creemos firmemente en que somos capaces de lograr lo que nos proponemos, adaptándonos al entorno y las situaciones adversas que puedan presentarse, de manera creativa e innovadora.
- EXPERIENCIA DE SERVICIO: Llevamos a cabo nuestro mejor esfuerzo para generar a través de nuestras actividades momentos de verdad que realmente aumenten la satisfacción de nuestros clientes y colaboradores.
- TRABAJO EN EQUIPO: Trabajamos en equipo con sentido de pertenencia para asegurar el cumplimiento de los objetivos, tanto de la organización como individuales.
- SEGURIDAD: Brindamos esquemas de control y seguimiento a las operaciones, procurando blindar los procesos para asegurar el cumplimiento del servicio.
PILARES
- Nuestra Gente
- Nuestra Operación
- Nuestros Clientes
- Nuestra Administración
- Nuestros Accionistas




 
                                    
                                     
                                    
                                     
                                    
                                     
                                    
                                     
                                    
                                     
                                    
                                     
                                        
                                     
                                        
                                     
                                        
                                     
                                        
                                     
                                        
                                     
                                        
                                     
                                        
                                     
                                        
                                     
                                        
                                    




